
2021年11月9日,工业和信息化部科技司发布76项行业标准及4项行业标准外文版报批公示。根据行业标准制修订计划,相关标准化技术组织已完成包括《汽车产品单位产量综合能耗计算方法》等21项汽车行业标准、《化工装置管道机械设计规定》等4项化工行业标准共计76项行业标准制修订工作及《旅行箱包》等4项轻工行业标准外文版的编制工作。在以上标准发布之前,为进一步听取社会各界意见,现予以公示,截止日期2021年12月9日。
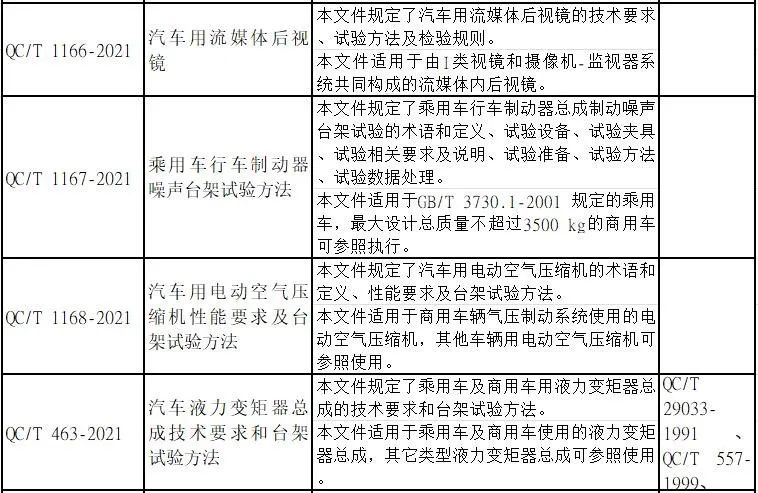
本次公示的21项汽车行业标准包括《绿色设计产品评价技术规范 汽车》《汽车产品单位产量综合能耗计算方法》、《汽车产品单位产量综合水耗计算方法》、《汽车行业绿色供应链管理评价规范》、《汽车行业整车制造绿色工厂评价导则》、《汽车柴油机选择性催化还原(SCR)系统用还原剂过滤器》、《客车卫生间》等。其中《汽车液力变矩器总成技术要求和台架试验方法》、《客车卫生间》、《汽车变速器总成安装尺寸》等6项标准是替代原有旧标准,其他15项是新制定的行业标准。




免责声明:版权归原作者所有,如有侵权请联系删除;文章内容属作者个人观点,不代表本公司观点和立场。转载请注明来源;文章内容如有偏颇,敬请各位指正。
上海沐睿环境有限公司是国内专业从事汽车法规合规的第三方咨询公司,多年来,为上汽,长城,宇通,大通,爱驰,蔚来等OEM提供汽车环保法规合规服务,团队跟踪与研究全球的环保合规,期待为更多的企业提供服务。www.automds.cn
详情咨询info@murqa.com