新闻动态
NEWS
ICT产业K-REACH过渡指南(七)
来源:上海沐睿 | 作者:沐睿科技 | 发布时间: 2022-11-03 | 978 次浏览 | 🔊 点击朗读正文 ❚❚ | 分享到:

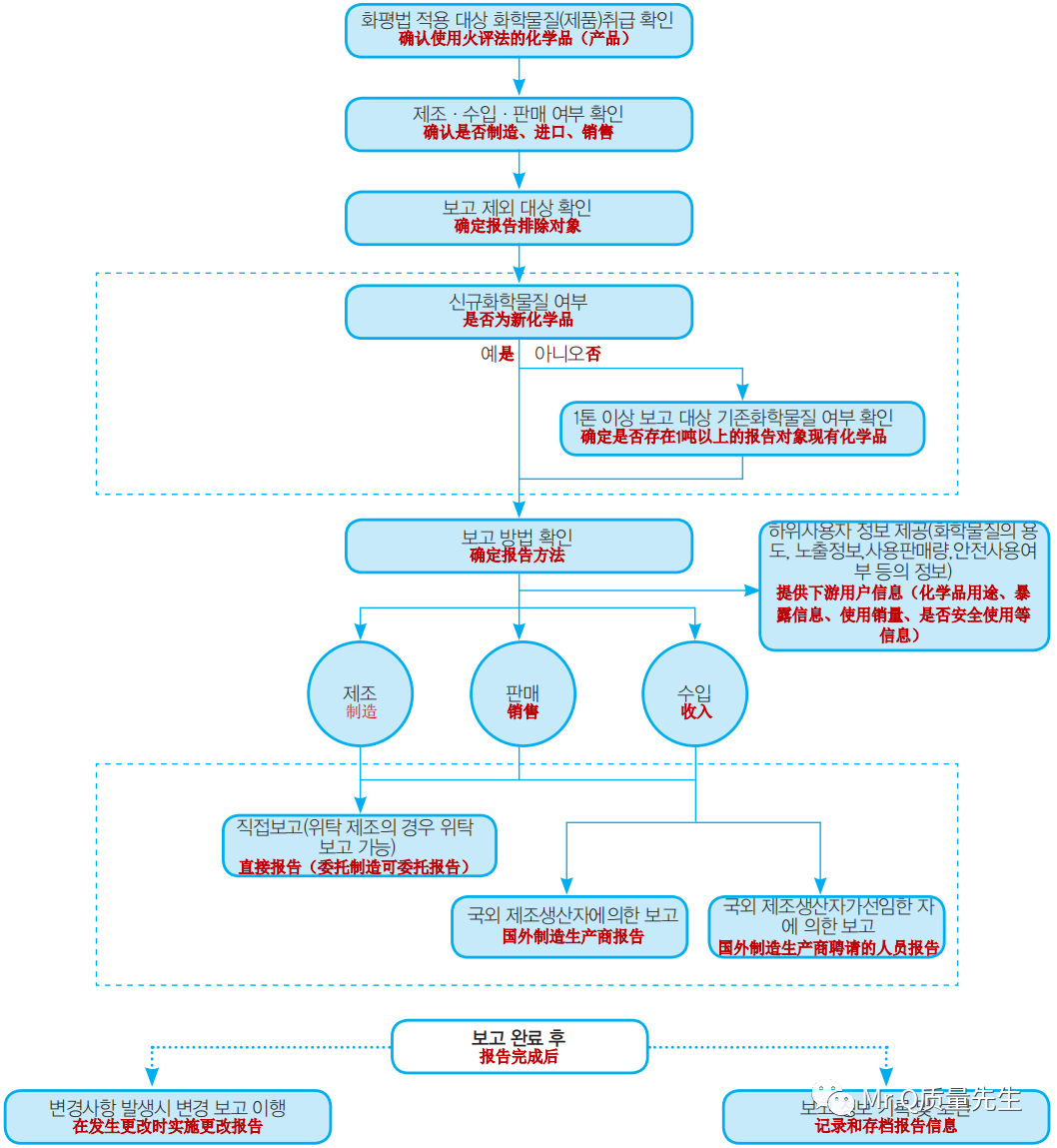
5. 보고 물질 확인 

5. 申报物质确认

화평법상 화학물질의 제조·수입·판매에 대한 보고는 법 제8조에 따라 신규화학물 질 또는 연간 1톤 이상 기존화학물질에 대해 전년도 화학물질의 용도 및 제조·수입· 판매량 등을 매년 6월 30일까지 유역환경청장 또는 지방환경청장에게 보고서를 제출 (서면 또는 화평법 IT 시스템)한다.

根据《和平法》规定,对化学物质的制造、进口、销售的报告,根据法第8条规定,对于新化学物质或每年1吨以上的现有化学物质,在每年6月30日之前向流域环境厅长或地方环境厅长提交前一年化学物质的用途及制造、进口、销量等报告书(书面或和平法IT系统)。

그림 18. 보고 이행 절차

图18. 报告执行程序

5.1 보고 대상 

5.1 报告对象

(1)보고 대상물질

(1)列入报告的物质

○ 신규화학물질:전년도 제조, 수입, 판매된 실적이 있는 모든 신규화학물질 

○ 新增化学品:上一年度有制造、进口、销售业绩的所有新增化学品

○ 기존화학물질:전년도 제조, 수입, 판매된 실적이 연간 1톤 이상 있는 기존

○ 现有化学品:上一年度年制造、进口、销售业绩达到1吨以上的现有化学品

화학물질 보고 대상 화학물질은 사업장에서 제조, 수입, 판매하는 신규화학물질 또는 기존화학물질(1톤 이상)이다. 화학물질 확인은 국립환경과학원 화학물질정보시스템에서 검색을 통해 확인할 수 있으며 제4장 2. 화학물질의 확인을 참고하여 확인할 수 있다. 우선적으로 취급하는 화학물질이 화평법 적용제외 대상(법 제3조)이 아닌지, 화평법 정의에 따른 화학물질(법 제2조제1항)인지 판단이 필요하다. 

所报告的化学品是工作场所制造、进口和销售的新化学品或现有化学品(1吨以上)。化学品确认可通过在国家环境科学院化学品信息系统中进行检索进行确认,第4章2。可参考化学品的确认进行确认。需要判断优先处理的化学物质是否属于《和平法》适用除外对象(法第3条),是否属于《和平法》定义的化学物质(法第2条第1款)。

따라서 사업장 내 취급량에 따른 보고대상 기존화학물질의 선정 절차가 필요하다. 이에 따라 사업장 내에서 취급하는 기존화학물질에 대한 보고대상 판단 과정을 그림 19와 같이 단일물질과 혼합물의 경우로 분류하여 나타내었다.

因此,需要按照工作场所内的处理量选择报告对象现有化学品的程序。根据这一情况,将企业内处理的现有化学品的报告对象判断过程分为单一物质和混合物的情况,如图19所示。

그림 19. 취급량에 따른 보고대상 화학물질 선정 절차

图19. 根据处理量选择要报告的化学品的程序

(2)보고 제외 대상

(2)报告除外对象

화평법 제8조의 제2항에 보고 적용 제외 대상 물질을 규정하고 있으며, 시행령 제8조는 법 제8조제2항제4호의 조사용·연구용으로 제조 수입되는 화학물질 등 대통령령으로 정하는 화학물질을 규정하고 있다. 또한 취급형태에서 유출·누출 우려가 없거나 위해성이 매우 낮은 화학물질로서 충분한 정보가 있을 경우 등의 사유로 보고 대상에서 제외될 수 있다.

《和平法》第8条第2项规定了报告适用除外对象物质,《施行令》第8条规定了法第8条第2项第4号规定的用于调查、研究的制造进口化学物质等总统令规定的化学物质。此外,在处理形式中,不存在泄漏或泄漏的可能性或危害性极低的化学品,如有充分的信息等,可将其排除在报告对象之外。

표 11. 보고 제외 대상

表11. 不包括报告
보고 제외 근거
报告除外依据
해당 조건
适用条件
유출·누출 우려가없는 취급 형태의화학물질
无泄漏、泄漏危险的处理形式的化学物质
• 기계에 내장(內藏)되어 수입
• 시험운전용으로 기계 또는 장치류와 함께 수입
• 특정한 고체 형태로 일정한 기능을 발휘하는 제품에 함유되어 그 사용 과정에서유출되지 아니함
• 비분리중간체
• 内置在机械内进口
• 试验驾驶用,与机械或装置类一起进口
• 以特定固体形态发挥一定功能的产品中含有,在其使用过程中不流出
• 非分离中间体
조사용ㆍ연구용화학물질
调查用、研究用化学物质
• 시약 등 과학적 실험ㆍ분석 또는 화학연구를 위하여 제조ㆍ수입
• 연구개발용으로 제조ㆍ수입
- 화학물질 또는 제품 등 개발용
- 생산공정을 개선ㆍ개발용
- 화학물질의 사업장 적용분야 시험용
- 화학물질의 시범제조 또는 제품 등의 시범생산용
• 试剂等为科学实验、分析或化学研究而制造、进口
• 用于研究开发的制造、进口
- 化学物质或产品等开发用
- 改善生产工序开发用
- 化学物质的工厂适用领域试验用
- 化学物质的示范制造或产品等的示范生产用
위해성이 매우 낮다는충분한 정보가 있는화학물질
有充分信息表明危害性极低的化学品
• 위해성이 매우 낮다는 충분한 정보가 알려져 있는 기존화학물질(환경부장관 고시제2014-239호, 별표1)
• 등록대상기존화학물질로 지정될 가능성이 없는 기존화학물질(환경부장관 고시제2014-239호, 별표2)
• 위와 같이 고시된 기존화학물질이 물과 함께 결합하여 형성된 수화물 또는 수화 이온
• 有充分信息表明危害性极低的现有化学品(环境部长公告第2014-239号,附表1)
• 不可能被指定为登记对象现有化学品的现有化学品(环境部长公告第2014-239号,附表2)
• 如上告示的现有化学品与水结合形成的水合物或水化离子
(3)보고 대상물질 톤수 산정

(3)计算所报物质吨位

단일물질의 경우, 해당 화학물질의 양만으로 1톤/년 이상인지 판단이 가능하지만, 혼 합물인 경우, 제품별 물질의 취급량을 계산하여 보고대상 기존화학물질을 판단하여야  한다.

就单一物质而言,仅凭该化学品的数量就可以判断其是否超过1吨/年,但如果是混合物,则必须通过计算每种产品的处理量来判断所报告的现有化学品。

또한 톤수 산정 시 고려하여야 할 사항은 보고자 정보 기재 시 사업자 등록번호를 기준으로 작성하므로 사업자등록번호가 동일한 경우 각 사업장에서 제조, 수입, 판매된 화학물질 또는 혼합물 중 동일한 물질은 제조·수입·판매량을 각각 합산하여 보고 톤수를 산정하여야 한다. 예를 들어 만약 동일한 화학물질에 대해 제조 및 수입, 판매를 모두 한다면, 제조량, 수입량, 판매량을 각각 합산되어 보고 대상인지 판단이 필요하다. 또한, 제조와 수입을 동시에 하는 물질에 대해 제조량, 수입량이 각각 1톤 미만이여도, 제조량과 수입량 합이 1톤 이상이면 해당 물질은 제조와 수입 모두 보고 대상임을 유의해야 한다.

另外,在计算吨位时需要考虑的事项是,在记载报告人信息时,以营业注册号为基准填写,因此,在营业注册号相同的情况下,各营业场所制造、进口、销售的化学物质或混合物中同一物质的制造、进口、销售量应分别合计计算报告吨位。例如,如果对同一化学物质既制造又进口、销售,则需要将制造量、进口量、销售量分别加总,判断是否属于报告对象。同时制造和进口的物质,如果制造量、进口量分别小于1吨,但制造量和进口量之和大于1吨,则该物质的制造和进口均为报告对象。

이와 같이 보고 시 취급 화학물질에 대한 대상물질 선정 및 톤수 산정 방법의 예시는 다음과 같다.

这样,关于报告时处理的化学品的目标物质选择和吨位计算方法示例如下:

 < 단일물질에 대한 취급량에 따른 보고대상 물질 선정 예시 >

《根据单一物质的处理量选择报告对象物质的示例》

먼저 단일물질의 경우, 아래 예시와 같이 제조, 수입, 판매량이 각각 1톤/년 이상이거나, 제조·수입량을 합산하여 연간 1톤 이상일 경우 보고 대상이 된다.
首先,单一物质的制造、进口、销售分别超过1吨/年,或制造、进口合计超过1吨/年。
화학물질 정보
化学品信息
취급형태
处理形式
물질명(CAS No. 기준)物质名称(基于CAS号)CAS No.함유량
含量
수입량 (kg/년)
进口量(千克/年)
내수량 (kg/년)
我的数量(千克/年)
제조 (합성)량 (kg/년)
制造(合成)量(千克/年)
제조 (혼합)량 (kg/년)
制造(混合)量(千克/年)
사용량 (kg/년)
使用量
(千克/年)
판매량 (kg/년)
销售量
(千克/年)
Sodium hydroxide
氢氧化钠
1310-73-2100%

998

92375
Potassium hydroxide
氢氧化钾
1310-58-3100%989
489

470
1008

위의 예시에서 Sodium hydroxide과 같이 제조하여 공정 내에서 사용하거나 판매하는 화학물질의 경우, 제조량, 판매량 모두 연간 1톤 미만이므로, 제조와 판매 모두 보고 대상이 아니다.

在上述示例中,如氢氧化钠等制造并在工艺内使用或销售的化学物质,其制造量和销售量均低于每年1吨,因此制造和销售均不属于报告范围。

Potassium hydroxide은 동일한 업체에서 제조 및 수입하고 있으며 제조량 및 수입량은 각각 1톤/년 미만이나 제조량과 수입량을 합산하면 1톤/년 이상이며, 판매량도 1톤/년 이상이다. 그러므로 제조, 수입, 판매에 대한 보고 대상물질에 해당된다.

氢氧化钾由同一厂家制造和进口,制造量和进口量分别低于1吨/年,但制造量和进口量合计在1吨/年以上,销售量也在1吨/年以上。因此,属于制造、进口和销售的列报材料。

해당업체는 별지 제1호서식을 이용하여 제조, 수입, 판매하는 자로서 Potassium hydroxide에 대하여 제조량, 수입량 및 판매량을 보고하여야 한다.

该企业作为制造、进口、销售氢氧化钾的制造量、进口量及销售量,应使用附表第1号格式进行报告。
 < 상품(혼합물)별 취급량에 따른 보고대상 물질 선정 예시 >

《根据商品(混合物)处理量选择报告对象物质的示例》

상품 명
商品名称
구성성분 정보
组分名称
상품 취급형태
商品经营形式
물질명(CAS No. 기준)
物质名称(基于CAS号)
CAS No.함유량
含量
수입량(kg/년)
进口量(千克/年)
내수량(kg/년)
我的数量(千克/年)
제조 (혼합)량 (kg/년)
制造(混合)量(千克/年)
사용량(kg/년)
使用量(千克/年)
판매량(kg/년)
销售量(千克/年)
A
Silicon dioxide
二氧化硅
7631-86-9 
9%195
852
1704
Calcium stearate
硬脂酸钙
1592-23-06%
Isopropyl alcohol
异丙醇
67-63-0 85%
B
Carbon Black
碳黑
1333-86-4 10%2155


2155

Ethanol
乙醇
64-17-5 20%20%
Methyl ethyl ketone
甲基乙基9甲)酮,丁酮
78-93-3 30%
Isopropyl alcohol
异丙醇
67-63-0 40%
C
Methyl ethyl ketone
甲基乙基(甲)酮,丁酮
78-93-3 55%720


500
1629
Nitrocellulose
硝化纤维
9004-70-0 45% 
① 해당 사업장에 A, B, C와 같은 제품(혼합물)을 취급하고 있을 경우, 구성성분인 화학물질별 보고대상을 선정하기 위해 제품 내 함유량을 고려하여 물질별 취급량을 계산한다.
① 该企业经营A、B、C等产品(混合物)时,为了选定构成成分化学物质的报告对象,考虑产品内的含量,计算各物质的处理量。
상품명
商品名称
물질정보
物质信息
물질별 취급량
按物质分列的处理量
물질명(CAS No. 기준)
物质名称(基于CAS号)
CAS No.함유량
含量
제조량* (Kg)
制造量*(千克)
수입량 (Kg)
进口量(千克)
판매량 (kg/년)
销售量(千克/年)
A
Silicon dioxide
二氧化硅
7631-86-9 
9%0
18
153.36
Calcium stearate
硬脂酸钙
1592-23-06%012
102.24
Isopropyl alcohol
异丙醇
67-63-0 85%0
1661448.4
B
Carbon Black
碳黑
1333-86-4 10%0216
0
Ethanol
乙醇
64-17-5 20%20%0431
0
Methyl ethyl ketone
甲基乙基9甲)酮,丁酮
78-93-3 30%0647
0
Isopropyl alcohol
异丙醇
67-63-0 40%0862
0
C
Methyl ethyl ketone
甲基乙基(甲)酮,丁酮
78-93-3 55%0396
891
Nitrocellulose
硝化纤维
9004-70-0 45% 0324
729

※ 화평법 보고 대상 중 “제조”는 혼합물(제품)의 생산량이 아닌 화학적 합성을 통해 만들어진 화학물질이기 때문에 각 제품 내 구성성분 화학물질에 대한 제조량은 0임

※ 在和平法报告对象中,“制造”是通过化学合成而成的化学物质,而不是混合物(产品)的生产量,因此各产品耐久性化学物质的制造量为0。
② 이 중 1종의 상품에만 함유된 Silicon dioxide, Calcium stearate, Carbon Black, Ethanol, 
Nitrocellulose은 각각의 제조, 수입, 판매량으로 보고 대상인지 아닌지 판단이 가능하다. 해당 구성성분들은 모두 제조량, 수입량, 판매량이 1톤 미만이므로, 보고 대상이 아니다.

② 其中只有一种商品中含有二氧化硅、硬脂酸钙、碳黑、乙醇、硝化纤维,可以根据各自的制造、进口、销售量判断是否属于报告对象。该组分的制造量、进口量、销售量均低于1吨,不属于报告范围。

③ A, B상품에 동시에 함유된 Isopropyl alcohol 및 B, C 제품에 동시에 함유된 Methyl ethyl ketone은 상품 내 물질별 양을 합산하여 1톤 이상 여부를 확인한다.

③ A、B产品中同时含有的异丙醇及B、C产品中同时含有的甲基乙基(甲)酮,丁酮,对商品内各物质的量进行合算,确认是否超过1吨。
상품명
商品名称
물질정보
物质信息
물질별 취급량
按物质分列的处理量
물질명(CAS No. 기준)
物质名称(基于CAS号)
CAS No.함유량
含量
제조량* (Kg)
制造量*(千克)
수입량 (Kg)
进口量(千克)
판매량 (kg/년)
销售量(千克/年)
A
Isopropyl alcohol
 
异丙醇
67-63-085%
0166
1448.4
B
Isopropyl alcohol
 
异丙醇
67-63-040%
0862
0
④ Isopropyl alcohol의 총 수입량은 1,028 kg/년이고, 판매량은 1,448.4 kg/년이므로, 1톤/년 이상인 수입 및 판매에 대해 보고 대상물질이다.
④ 异丙醇的总进口量为1028千克/年,销售量为1448.4千克/年,因此对于1吨/年以上的进口和销售,属于报告对象物质。
상품명
商品名称
물질정보
物质信息
물질별 취급량
按物质分列的处理量
물질명(CAS No. 기준)
物质名称(基于CAS号)
CAS No.함유량
含量
제조량* (Kg)
制造量*(千克)
수입량 (Kg)
进口量(千克)
판매량 (kg/년)
销售量(千克/年)
B
Methyl ethyl ketone 
甲基乙基(甲)酮,丁酮
78-93-330%
0647
0
C
Methyl ethyl ketone 
甲基乙基(甲)酮,丁酮
78-93-355%
0396
896
⑤ Methyl ethyl ketone의 사업장 내 총 수입량은 1,043kg/년이고, 판매량은 891kg/년으로써 연간 1톤 이상 수입하고 있으므로 보고 대상물질이다. 그러므로 Methyl ethyl ketone에 대해 별지 제1호서식에 수입 보고서를 체크하고 수입에 대한 보고 내용을 작성한다.

⑤ 甲基乙基(甲)酮,丁酮的事业场内总进口量为1043公斤/年,销售量为891公斤/年,每年进口1吨以上,因此属于报告对象物质。因此,对于甲基乙基(甲)酮,丁酮,在附表第1号表格中勾选进口报告书,并填写关于进口的报告内容。

⑥ 해당 사업장의 경우 보고 대상물질은 과 Methyl ethyl ketone이며 Isopropyl alcohol은 별지 제1호서식 작성시 수입자가 판매도 하는 경우이므로 수입과 판매에 체크하고 수입량과 판매량 정보를 각각 기재한다. Methyl ethyl ketone은 별지 제1호서식에 수입에 체크하고 수입량만 기재한다.

⑥ 相关企业的情况是,报告对象物质是异丙醇和甲基乙基(甲)酮,丁酮, 异丙醇是在附表第1号格式填写时,进口商也进行销售的情况,因此在进口和销售之间进行核对,并分别记载进口量和销售量信息。 甲基乙基(甲)酮,丁酮在附表第1号格式中勾选进口,只记载进口量。


上海沐睿科技服务有限公司,是一家专注前瞻技术研发与工业级工程研发验证转型的科技服务企业。国内专业从事汽车法规合规的服务机构,多年来为上汽,长城,宇通,大通,爱驰,特斯拉,蔚来等OEM提供汽车环保法规合规服务,并为国内第一辆新能源出口欧盟提供全套REACH服务方案,团队跟踪与研究全球的环保合规,期待为更多的企业提供服务。

www.automds.cn

详情咨询info@murqa.com

免责声明:版权归原作者所有,如有侵权请联系删除;文章内容属作者个人观点,不代表本公司观点和立场。转载请注明来源;文章内容如有偏颇,敬请各位指正。