汽车推荐性国家标准《道路车辆可再利用率和可回收利用率要求及计算方法》征求意见的函
	
	
		
	来源:www.catarc.org.cn
	|
	作者:沐睿环境-莉哥
	|
	发布时间: 2022-07-19
	|
	416 次浏览
	|
	 分享到: 
	 
		
	
			 
	 
		
	汽车推荐性国家标准《道路车辆 可再利用率和可回收利用率 要求及计算方法》征求意见的函	
	
	
		
			相关单位及专家:                
   
         由全国汽车标准化技术委员会整车分技术委员会组织起草的汽车推荐性国家标准的《道路车辆 可再利用率和可回收利用率 要求及计算方法》已完成征求意见稿。现提交公示,广泛征求意见。请各相关单位及专家提出宝贵意见,并将意见和建议回复至分标委秘书处及标准起草单位。征求意见截止日期:2022-09-17
联系人:张铜柱
电话:15022162311
传真:022-84379259
电子邮箱:zhangtongzhu@catarc.ac.cn
全国汽车标准化技术委员会整车分会
2022 年 7 月 19 日 
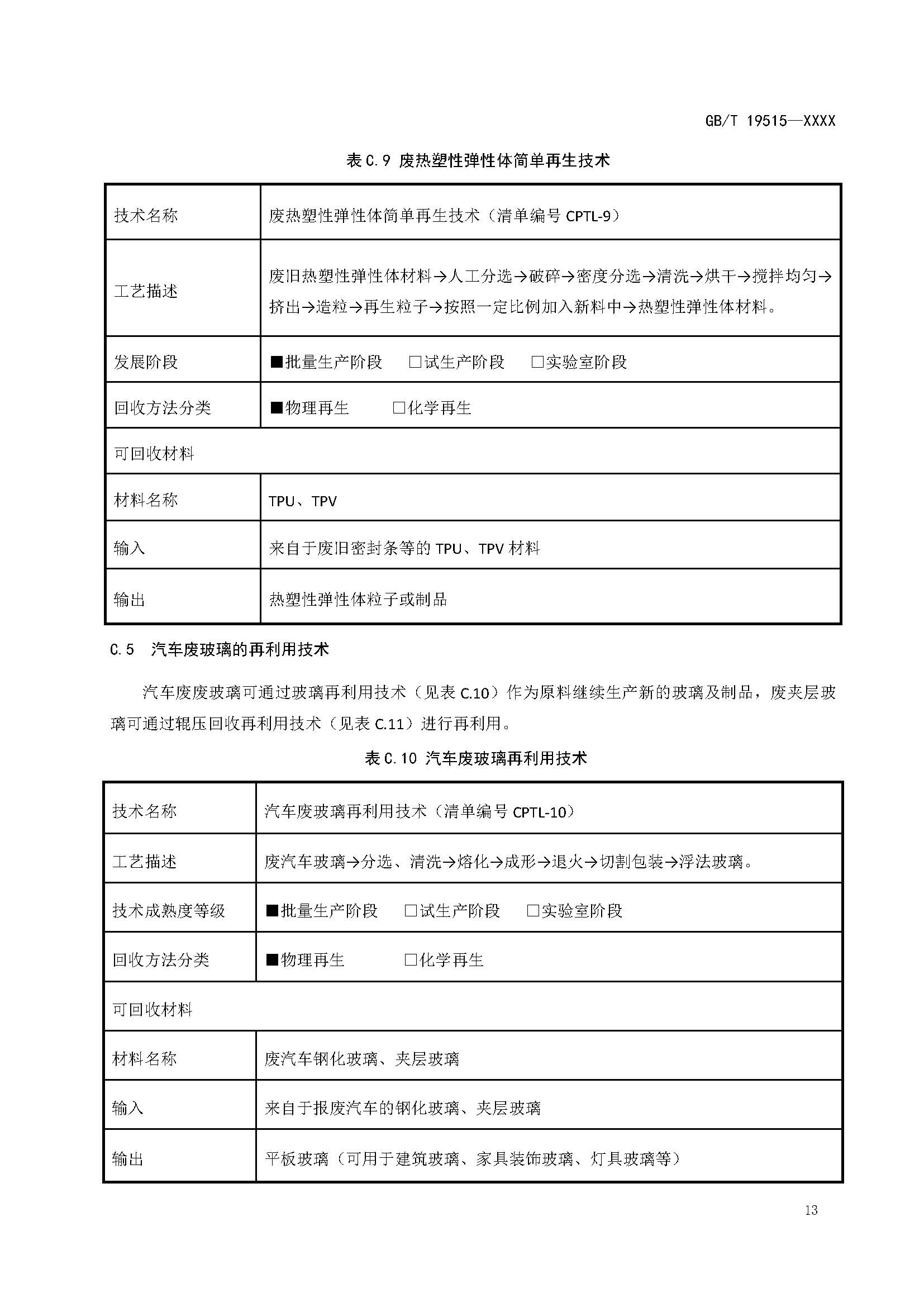
附件:征求意见稿


















上海沐睿科技服务有限公司是国内专业从事汽车法规合规的第三方咨询公司,多年来,为上汽,长城,宇通,大通,爱驰,蔚来等OEM提供汽车环保法规合规服务,团队跟踪与研究全球的环保合规,期待为更多的企业提供服务。www.automds.cn      
详情咨询info@murqa.com  
免责声明:版权归原作者所有,如有侵权请联系删除;文章内容属作者个人观点,不代表本公司观点和立场。转载请注明来源;文章内容如有偏颇,敬请各位指正。来源:www.catarc.org.cn